最新版消防產品強制性產品認證實施規則重磅發布

認監委關于發布消防產品強制性
產品認證實施規則的公告
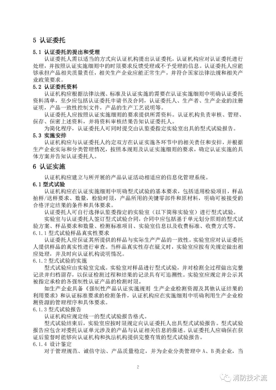
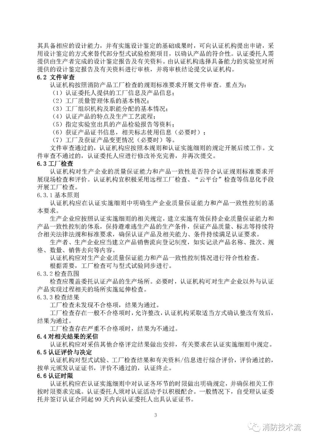
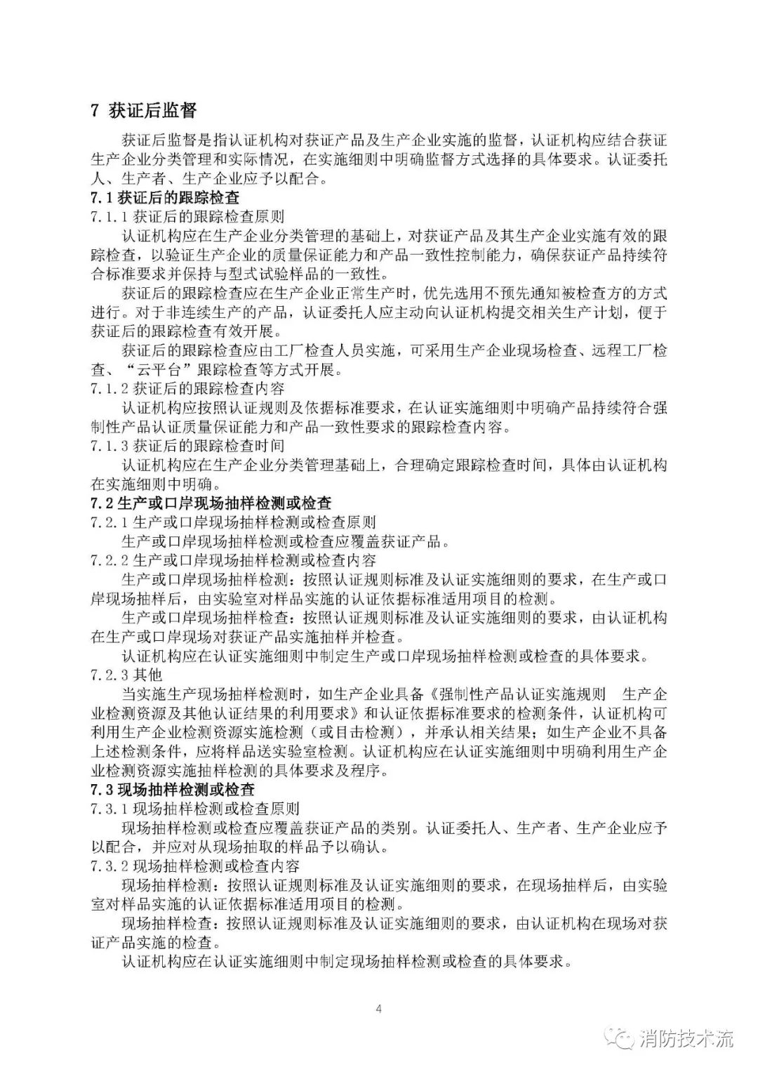
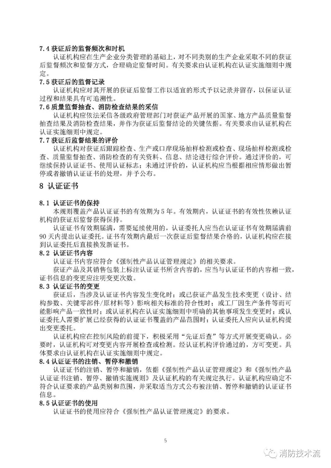
根據黨中央、國務院關于深化消防執法改革的決策部署和《市場監管總局關于優化強制性產品認證目錄的公告》(2020年第18號)有關消防產品目錄調整的結果,現發布《強制性產品認證實施規則 火災報警產品》(CNCA-C18-01:2020)、《強制性產品認證實施規則 滅火器產品》(CNCA-C18-02:2020)、《強制性產品認證實施規則 避難逃生產品》(CNCA-C18-03:2020)(見附件,以下簡稱新版規則),自發布之日起實施。此前,認監委《關于發布消防產品強制性認證實施規則的公告》(認監委公告2014年第15號)同時廢止。
相關指定認證機構應依據新版規則和已發布的強制性產品認證通用實施規則要求,制定對應的認證實施細則并向認監委備案。
自本公告發布之日起,指定認證機構應按照新版規則實施認證及頒發證書。此前已經頒發的有效強制性產品認證證書可繼續使用,認證證書轉換工作采取到期換證、產品變更、標準換版等自然過渡的方式完成。
附件:1. 強制性產品認證實施規則 火災報警產品(CNCA-C18-01:2020)
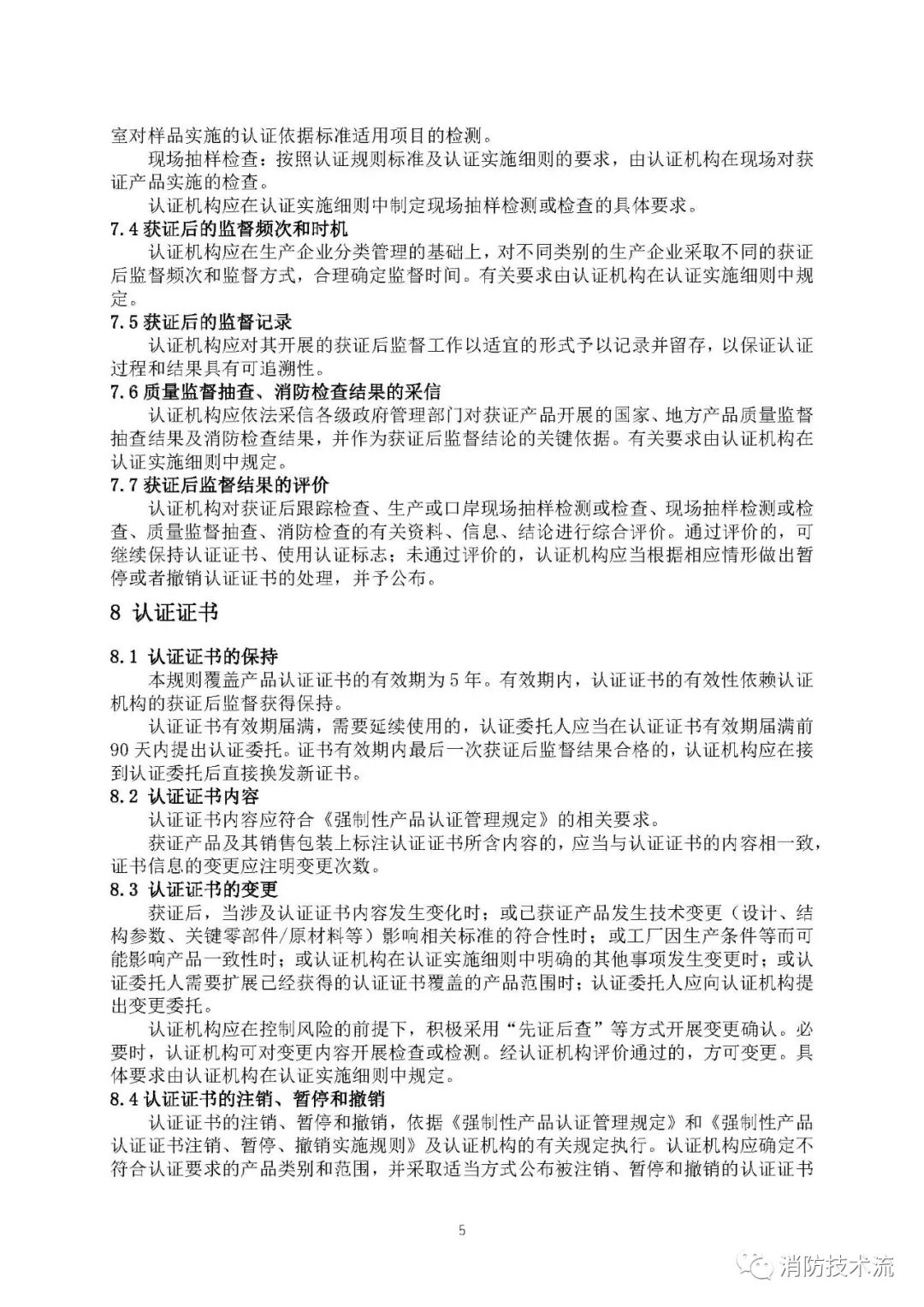
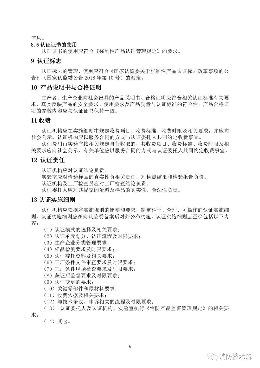
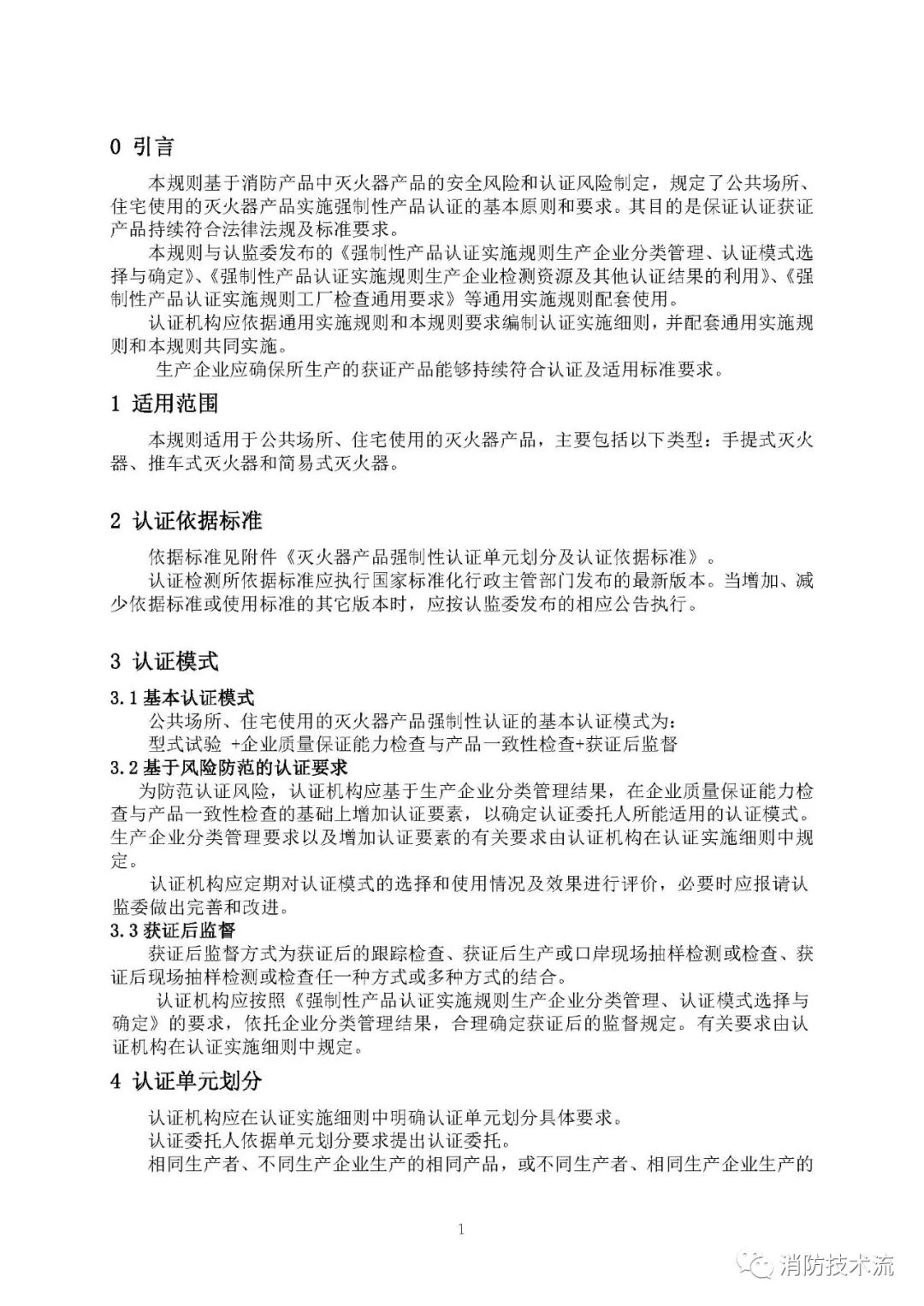
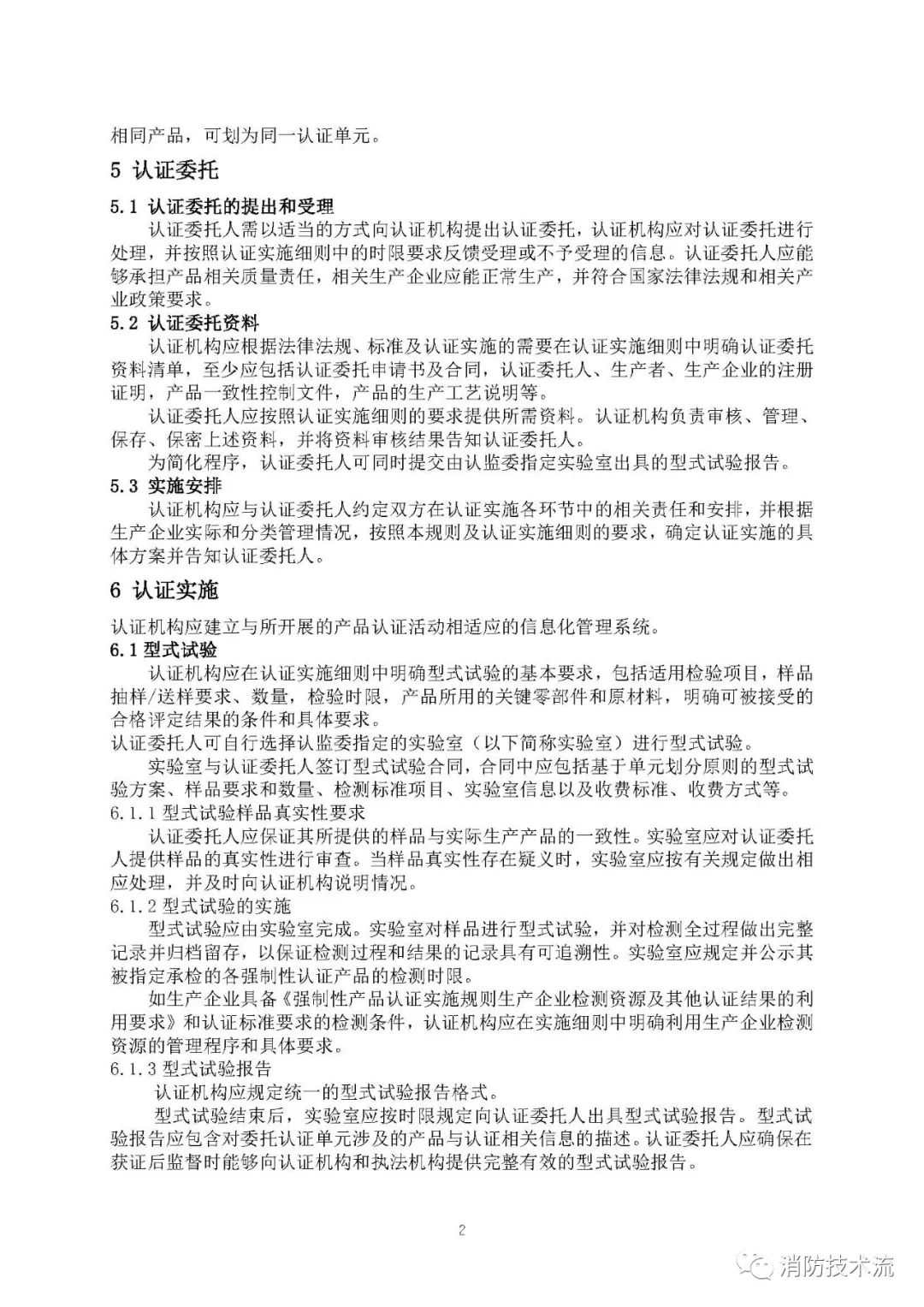
2. 強制性產品認證實施規則 滅火器產品(CNCA-C18-02:2020)
3. 強制性產品認證實施規則 避難逃生產品(CNCA-C18-03:2020)
認監委
2020年11月30日





























海灣消防公司主營:海灣消防報警系統銷售,消防設備安裝,海灣氣體滅火、海灣電氣火災、消防水噴淋系統施工安裝,售后維修,海灣消防網站:http://www.szzhigang.cn/;海灣消防服務熱線:4006-598-119
本頁關鍵詞:最新版消防產品強制性產品認證實施規則重磅發布


蘇公網安備32058102002147號